Arc Flash Protection for UPS Battery Systems in Data Centers

Table of Contents

Data center servers, cooling systems, and network equipment are highly dependent on a continuous and uninterrupted power supply. In a data center’s DC power distribution architecture, the UPS battery system is a core component, responsible for providing emergency power during unexpected power outages.

data center

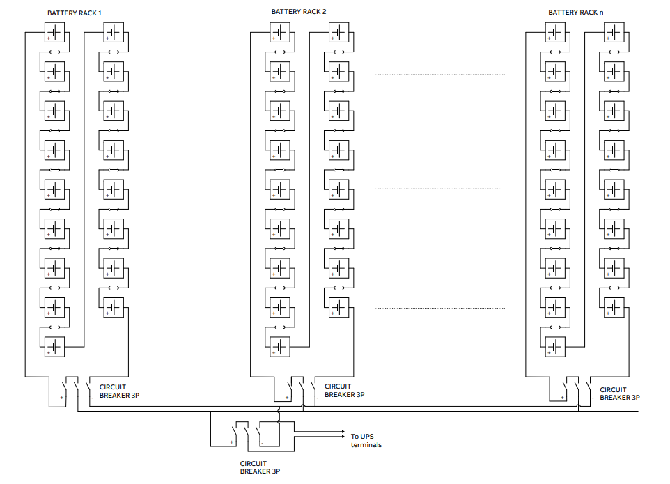
In the data center’s DC power distribution architecture, the UPS battery system adapts to specific voltage levels and power requirements through a series and parallel topology of battery modules. The system employs a multi-level battery management system (BMS) to achieve full-level monitoring of single modules, single racks (clusters), and multi-cabinet parallel systems, and provides comprehensive electrical protection through fuses and circuit breakers. A standard single-rack configuration typically includes switchgear, a switched-mode power supply (SMPS), and battery modules.

UPS battery systems architecture in Data center

Why Do Data Centers Need Active Arc Flash Protection Measures?

Arc flash events in UPS battery systems can not only damage critical infrastructure but also lead to costly repairs and extended downtime. Therefore, installing active arc flash suppression equipment in data center UPS battery systems is essential. These active arc flash protection measures improve personnel and equipment safety by reducing arc flash energy. Furthermore, active arc flash protection measures allow for faster restoration of power system operation compared to passive arc flash protection.

What Kind of arc Flash Protection Is Needed for Data Center UPS Battery Systems?

Given the stringent requirements for power supply continuity in data centers, any downtime caused by false tripping of protection devices is unacceptable. Therefore, data centers generally abandon single arc flash signal criteria and mandate the use of dual criteria logic (arc flash and current) to fundamentally eliminate the risk of false tripping.

In terms of operational strategy, the arc flash protection scheme must possess extremely high selectivity, capable of precisely locating and isolating the fault point within milliseconds, minimizing the scope of the power outage, and preventing the accident from escalating. Furthermore, a complete protection system must achieve protection coordination between the AC and DC sides. Specifically, the dual-criteria arc flash protection device on the high-voltage side must be logically coordinated with the DC protection device of the UPS battery system to build a comprehensive safety defense line.

Arc Flash Mitigation Solution for Data Centers

In data centers, the main areas requiring arc flash protection are DC distribution and switchgear, and battery cabinets. Taking a 2940 kWh UPS battery system in a data center as an example, it mainly consists of 5 battery cabinets, each with a 3P 630A MCCB. For the DC busbar protection, an appropriate number of arc flash sensors can be installed in each battery rack, along with 1-2 multi-channel arc flash protection relays, depending on the number of arc channels supported by the relay. If the arc flash protection relay supports 10 arc flash channels, only two arc flash protection relays are needed.

arc flash protection for data center

A large data center introduced arc flash protection relays during its renovation. These devices were installed in the data center’s switchgear and through a combination of arc flash sensors and current detection technology, which achieved rapid detection and interruption of arc flash faults. In multiple simulated arc fault tests, the arc flash protection device was able to quickly disconnect the faulty power source, effectively preventing fault escalation and equipment damage. At the same time, the device’s fault recording and alarm functions provided strong support for subsequent fault analysis and troubleshooting.

Awesome! Share to:

Get A Quote

We will process your inquiry within 24 hours.